Terminal Integration Troubleshooting Guide
This guide helps you resolve terminal integration issues in PostQode. Terminal integration is crucial for PostQode to execute commands and read their output, enabling it to understand errors, test results, and command responses.
If you're experiencing terminal issues, try switching to a simpler shell like bash in the PostQode settings, under "Terminal"
This resolves most terminal integration problems.
Quick Diagnosis Flowchart
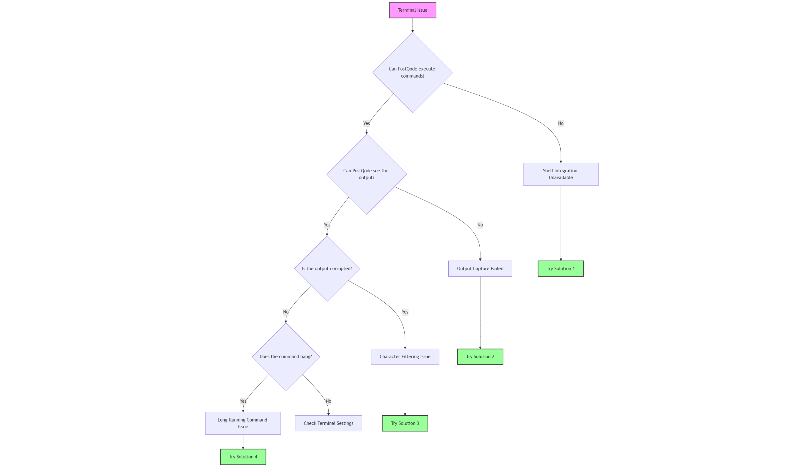
Follow this flowchart to quickly identify your issue:

Common Issues & Quick Solutions
1. Shell Integration Unavailable
Symptoms:
- Message: "Shell Integration Unavailable"
- Commands execute but PostQode can't read output
- Terminal works fine manually but not with PostQode
Quick Solutions:
macOS
-
Switch to bash
- Go to PostQode Settings
- Left-Click the "Terminal" tab
- Navigate to "Default Terminal Profile" and select "bash" from the drop-down menu
-
Disable Oh-My-Zsh temporarily:
- If using zsh, enter
mv ~/.zshrc ~/.zshrc.backupinto the terminal - Restart VSCode
- If using zsh, enter
-
Set environment: 1.a For Zsh users, use one of the following Zsh commands to edit your shell profile:
nano ~/.zshrcvim ~/.zshrccode ~/.zshrc
1.b For Bash users
-
nano ~/.bash_profile
- Add the following to your shell config:
export TERM=xterm-256color - Save your configuration
Windows
-
Use PowerShell 7
- Install from Microsoft Store
- Go to PostQode Settings
- Left-Click the "Terminal" tab
- Navigate to "Default Terminal Profile" and select "PowerShell 7" from the drop-down menu
-
Disable Windows ConPTY
- Navigate to your VSCode Settings
- Enter "Integrated: Windows Enable Conpty" into the Settings searchbar
- Uncheck the option
-
Try Command Prompt
- Go to PostQode Settings
- Left-Click the "Terminal" tab
- Navigate to "Default Terminal Profile" and select "Command Prompt" from the drop-down menu
Linux
-
Use bash
- Go to PostQode Settings
- Left-Click the "Terminal" tab
- Navigate to "Default Terminal Profile" and select "bash" from the drop-down menu
-
Check permissions
- Ensure VSCode has terminal access permissions
-
Disable custom prompts
- Comment out prompt customizations in
.bashrc
- Comment out prompt customizations in
2. Command Output Not Visible
Symptoms:
- PostQode states in chat: "[Command is running but producing no output]"
- Commands complete but PostQode doesn't see results
- Commands work sometimes but not consistently
Solutions:
-
Increase Shell Integration Timeout
- Within PostQode, left-click the Settings button in the top right-hand corner of the chat window
- Once in the Settings window, left-click the "Terminal" tab from the left-hand column
- Navigate to "Shell integration timeout (seconds)" and enter "10" into the text field
-
Disable Terminal Reuse
- Within PostQode, left-click the Settings button in the top right-hand corner of the chat window
- Once in the Settings window, left-click the "Terminal" tab from the left-hand column
- Look for "Enable aggressive terminal reuse", and uncheck this option
-
Check for interfering extensions
- Disable other terminal-related VSCode extensions
3. Character Filtering Issues
Symptoms:
- Commas missing from output (JSON appears corrupted)
- Special characters stripped from terminal output
- Syntax errors that don't appear when running manually
Solution: This is a known bug in output processing. Workarounds:
- Recommend AI to use file output instead
- Tell PostQode in chat or PostQode rules, to use
command > output.txtbefore reading the file/s
- Tell PostQode in chat or PostQode rules, to use
This family of issues is only partially solved in the latest PostQode versions, so if you still face this, create a GitHub issue if it is a persistent problem.
4. Long-Running Commands & Progress Bars
Symptoms:
- Docker builds never complete in PostQode
- Progress bars consume thousands of tokens
- The PostQode button "Proceed while running" doesn't work properly in chat
This family of issues has been solved in latest PostQode versions but if you still face any issues, then create a GitHub issue for this.
Terminal Settings Explained
Access these in PostQode by clicking the settings icon, and navigating to the "Terminal" section:
Default Terminal Profile
- What it does: Selects which shell PostQode uses for commands
- When to change: If experiencing shell integration issues with your default shell
- Recommended: - macOS: bash (if zsh has issues) - Windows: PowerShell 7 - Linux: bash
Shell Integration Timeout
- What it does: How long PostQode waits for the terminal to be ready
- Default: 4 seconds
- When to increase:
- Slow shell startup (heavy .zshrc/.bashrc)
- WSL environments
- SSH connections
- Recommended: - Start with 10 seconds if having issues
Enable Aggressive Terminal Reuse
- What it does: Reuses existing terminals even if not in the correct directory
- When to disable:
- Commands execute in wrong directory
- Virtual environment issues
- Terminal state corruption
- Trade-off: - Disabling creates more terminals but ensures clean state
Terminal Output Line Limit
- What it does: Limits how many lines PostQode reads from terminal output
- Default: 500 lines
- When to adjust:
- Increase for verbose build outputs
- Decrease if hitting token limits
- Set to 100 for commands with progress bars
Platform-Specific Solutions
macOS Issues
Oh-My-Zsh Conflicts
Oh-My-Zsh often interferes with shell integration. Solutions:
- Create a minimal
.zshrcfor VSCode:# ~/.zshrc-vscode
export TERM=xterm-256color
export PAGER=cat
# Minimal PATH and environment setup - Configure VSCode to use it:
{
"terminal.integrated.env.osx": {
"ZDOTDIR": "~/.zshrc-vscode"
}
}
macOS 15+ Issues
Recent macOS versions have stricter terminal permissions:
- System Settings → Privacy & Security → Developer Tools
- Add Visual Studio Code
- Restart VSCode completely
Windows Issues
If you're using Windows and still experiencing issues with shell integration after trying the previous steps, it's recommended you use Git Bash (or PowerShell).
Git Bash
Git Bash is a terminal emulator that provides a Unix-like command line experience on Windows. To use Git Bash, you need to:
- Download and run the Git for Windows installer from https://git-scm.com/downloads/win
- Quit and re-open VSCode
- Press
Ctrl + Shift + Pto open the Command Palette - Type "Terminal: Select Default Profile" and choose it
- Select "Git Bash"
PowerShell
If you'd still like to use PowerShell, make sure you're using an updated version (at least v7+).
- Check your current PowerShell version by running:
$PSVersionTable.PSVersion - If your version is below 7, update PowerShell.
You may also need to adjust your PowerShell execution policy. By default, PowerShell restricts script execution for security reasons.
Understanding PowerShell Execution Policies
PowerShell uses execution policies to determine which scripts can run on your system. Here are the most common policies:
Restricted: No PowerShell scripts can run. This is the default setting.AllSigned: All scripts, including local ones, must be signed by a trusted publisher.RemoteSigned: Scripts created locally can run, but scripts downloaded from the internet must be signed.Unrestricted: No restrictions. Any script can run, though you will be warned before running internet-downloaded scripts.
For development work in VSCode, the RemoteSigned policy is generally recommended. It allows locally created scripts to run without restrictions while maintaining security for downloaded scripts. To learn more about PowerShell execution policies and understand the security implications of changing them, visit Microsoft's documentation: About Execution Policies.
Steps to Change the Execution Policy
-
Open PowerShell as an Administrator: Press
Win + Xand select "Windows PowerShell (Administrator)" or "Windows Terminal (Administrator)". -
Check Current Execution Policy by running this command:
Get-ExecutionPolicy- If the output is already
RemoteSigned,Unrestricted, orBypass, you likely don't need to change your execution policy. These policies should allow shell integration to work. - If the output is
RestrictedorAllSigned, you may need to change your policy to enable shell integration.
- If the output is already
-
Change the Execution Policy by running the following command:
Set-ExecutionPolicy RemoteSigned -Scope CurrentUser- This sets the policy to
RemoteSignedfor the current user only, which is safer than changing it system-wide.
- This sets the policy to
-
Confirm the Change by typing
Yand pressing Enter when prompted. -
Verify the Policy Change by running
Get-ExecutionPolicyagain to confirm the new setting. -
Restart VSCode and try the shell integration again.
WSL Integration
For WSL issues:
- Use WSL extension for VSCode
- Open folder in WSL:
code .from WSL terminal - Select "WSL Bash" as terminal profile in PostQode
Path Issues
Windows path problems:
- Use forward slashes in PostQode:
C:/Users/... - Quote paths with spaces:
"C:/Program Files/..." - Avoid
~- use full paths
Linux/SSH/Container Issues
SSH Connections
For remote development:
- Install PostQode on the remote machine, not locally
- Use SSH extension's integrated terminal
- Increase timeout to 15+ seconds
Docker Containers
When developing in containers:
- Install PostQode in the container
- Use Dev Containers extension
- Ensure shell integration scripts are available
Shell-Specific Fixes
Zsh
# Add to ~/.zshrc
export TERM=xterm-256color
export PAGER=cat
# Disable fancy prompts for VSCode
if [[ "$TERM_PROGRAM" == "vscode" ]]; then
PS1="%n@%m %1~ %# "
fi
Bash
# Add to ~/.bashrc
export TERM=xterm-256color
export PAGER=cat
# Simple prompt for VSCode
if [[ "$TERM_PROGRAM" == "vscode" ]]; then
PS1='\u@\h:\w\$ '
fi
Fish
# Add to ~/.config/fish/config.fish
set -x TERM xterm-256color
set -x PAGER cat
# Disable fancy features in VSCode
if test "$TERM_PROGRAM" = "vscode"
function fish_prompt
echo (whoami)'@'(hostname)':'(pwd)'> '
end
end
PowerShell
# Add to $PROFILE
$env:PAGER = "cat"
# Disable progress bars
$ProgressPreference = 'SilentlyContinue'
Advanced Troubleshooting
Debug Mode
Enable terminal debugging to see what's happening:
- Open VSCode Command Palette (Cmd/Ctrl+Shift+P)
- Run: "Developer: Set Log Level..."
- Choose "Trace"
- Check Output panel → "PostQode" for terminal logs
Manual Shell Integration Test
Test if shell integration works at all:
# In VSCode terminal
echo $TERM_PROGRAM # Should show "vscode"
echo $VSCODE_SHELL_INTEGRATION # Should be "1"
FAQ
Why does PostQode create so many terminals?
When shell integration fails, PostQode can't reuse terminals safely (they might be running long processes). Enable shell integration or adjust the terminal reuse setting.
Can I use my custom shell (nushell, xonsh, etc.)?
PostQode officially supports bash, zsh, fish, and PowerShell. Custom shells may work but aren't guaranteed. Use bash as a fallback.
Why do some commands work but others don't?
Commands that use interactive features (pagers, progress bars, curses) often fail. Set PAGER=cat and use non-interactive flags.
How do I know if shell integration is working?
Working integration shows command output in PostQode's chat. Failed integration shows "Shell Integration Unavailable" or "[Command is running but producing no output]".
Still Having Issues?
If you've tried everything:
-
Collect Debug Info:
echo "Shell: $SHELL"
echo "Term: $TERM"
echo "VSCode: $TERM_PROGRAM"
which bash
bash --version -
Report the Issue:
- Use
/reportbugin PostQode github issues - Include your debug info
- Mention which solutions you tried
- Use
Remember: Most terminal issues are resolved by switching to bash and increasing the timeout. Start there before trying complex solutions.